首页
学校概况
学校新闻
办学形式
招生信息
国开迎评
学分银行
信息公开
规章制度
您现在所在的位置 :
首页
-
学校新闻
-
招生信息
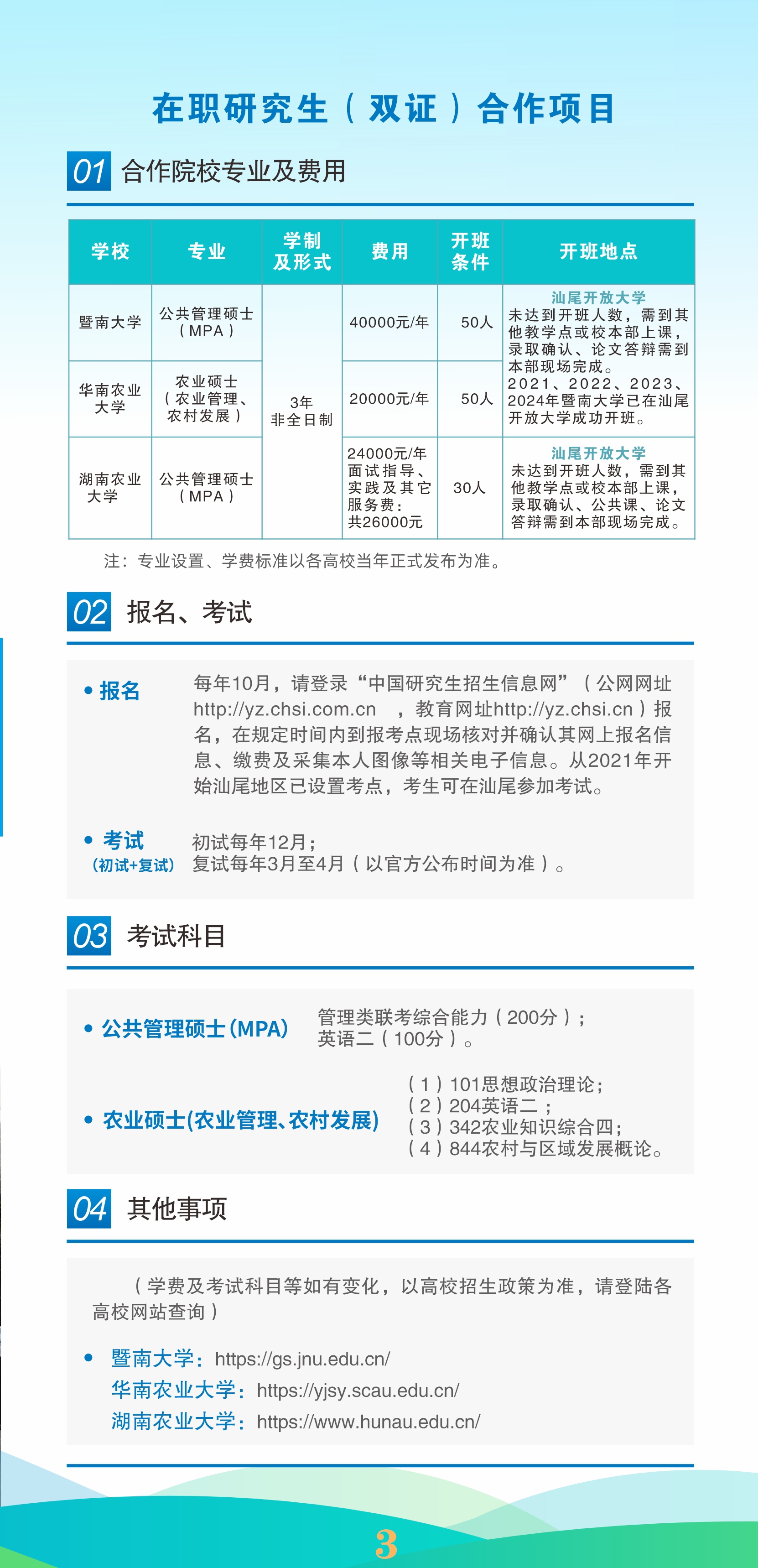
汕尾开放大学【研究生(双证)合作项目】招生简章
2025-12-18 09:58
来源:
汕尾开放大学
发布机构:
【字体:
大
中
小
】
扫一扫在手机打开当前页
【TOP】
【
打印页面
】【
关闭页面
】
X关闭
您访问的链接即将离开“汕尾开放大学”门户网站,是否继续?