首页
走进人大
人大会议
人大工作
专题栏目
地方性法规
常委会公报
首页
人大要闻
公告通知
走进人大
人大会议
人大工作
专题栏目
地方性法规
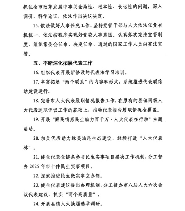
常委会公报
大会专题
汕尾市人大制度研究会
您现在所在的位置 :
首页
>
公告通知
分享到:
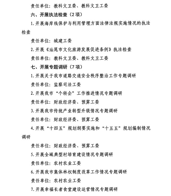
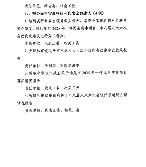
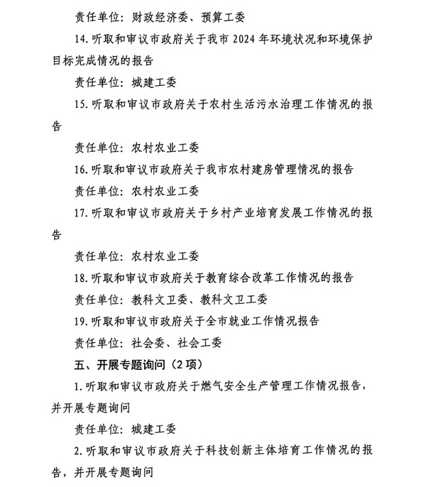
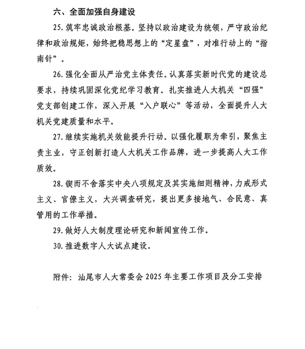
汕尾市人大常委会2025年工作要点
2025-05-21 14:50
来源:
汕尾人大网
发布机构:
市人大办
【字体:
大
中
小
】
扫一扫在手机打开当前页
【TOP】
【
打印页面
】【
关闭页面
】
版权所有:汕尾市人大网
您访问的链接即将离开“汕尾市人大常委会”门户网站,是否继续?